我國工業機器人保有量及機器人使用密度在近幾年持續提升,制造業的自動化程度持續增加,工業自動化程度已經超過全球平均水平,但與國外發達國家相比,我國的自動化程度仍然較為落后。我國工業機器人使用密度與發達國家及地區相比仍有較大差距,我國工業機器人市場仍具有較大的市場空間及潛力。當前,工業機器人上市公司正向積極布局工業機器人全產業鏈,打磨機器人產品。
工業機器人產業鏈環節上市公司匯總
目前,工業機器人產業鏈主要分為上游零部件、中游機器人本體和下游系統集成。上游零部件主要為控制器、伺服系統、減速器,工業機器人零部件環節上市企業共計16家,機器人本體上市公司共計16家,機器人系統集成上市公司共計10家。
上游零部件外資企業占據絕對市場分額,但是國產零部件與海外龍頭技術差距不斷縮小,國產替代正當時。對此,埃斯頓、埃夫特、匯川技術、新時達、華中數控等機器人本體企業加速布局上游控制器、伺服系統、減速器。

資料來源:中商產業研究院整理
工業機器人上市企業區域分布
全國工業機器人上市公司主要分布在廣廣東、江蘇、上海、浙江地區。其中廣東機器人產業呈現強勁發展勢頭,機器人產業與廣東制造業形成良性互動。廣東擁有12家工業機器人上市公司,規模位列全國首位。數據顯示,廣東工業機器人在國內的市場占有率達到33.9%,產量連續多年保持在全國第一。廣東培育了大量工業機器人本土優秀企業,如拓斯達、匯川技術、瑞松科技、長盈精密、大族激光。得益于產業政策支持、工業基礎扎實,高技術行業發展迅猛,江蘇省工業機器人產業發達,工業機器人產業形成集群效應,擁有8家工業機器人上市公司。

工業機器人行業重點上市公司經營情況對比分析
國內企業工業機器人體量相對較小,上市公司營業收入大多不足10億營收。其中,2022年埃斯頓機器人業務營業收入最高達28.55億元,新時達機器人業務營業收入超20億元,拓斯達、機器人機器人業務營業收入超10億元,分別為12.88億元、11.69億元。
從機器人業務毛利率來看,匯川技術機器人業務毛利率最高達49.20%,埃斯頓緊隨其后,毛利率33.37%。華中數控、拓斯達毛利率超25%,分別為28.93%、25.58%。

工業機器人行業重點上市公司業務布局
我國工業機器人市場由國外四大家族主導,國內工業機器人企業主要集中在碼垛、上下料以及搬運等中低端領域。當前,機器人企業上市企業謀求全產業布局,例如,埃斯頓全產業鏈布局,除減速器外均自制;機器人全產業鏈布局,減速器外購,電機開始自制。從上市企業工業機器人業務發展概況來看,3C、汽車、弧焊、噴涂等領域為工業機器人上市公司的主要應用方向。

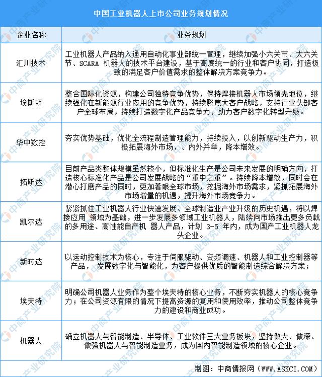
工業機器人行業重點上市公司業務規劃對比
從各個企業對工業機器人業務的發展規劃來看,工業機器人上市公司夯實核心競爭力,打磨優秀產品,抓住制造業產業升級機遇,做大做強工業機器人產業。

更多資料請參考中商產業研究院發布的《中國工業機器人行業市場前景及投資機會研究報告》,同時中商產業研究院還提供產業大數據、產業情報、行業研究報告、行業白皮書、商業計劃書、可行性研究報告、園區產業規劃、產業鏈招商圖譜、產業招商指引、產業鏈招商考察&推介會等服務。
來源:中商情報網










評論