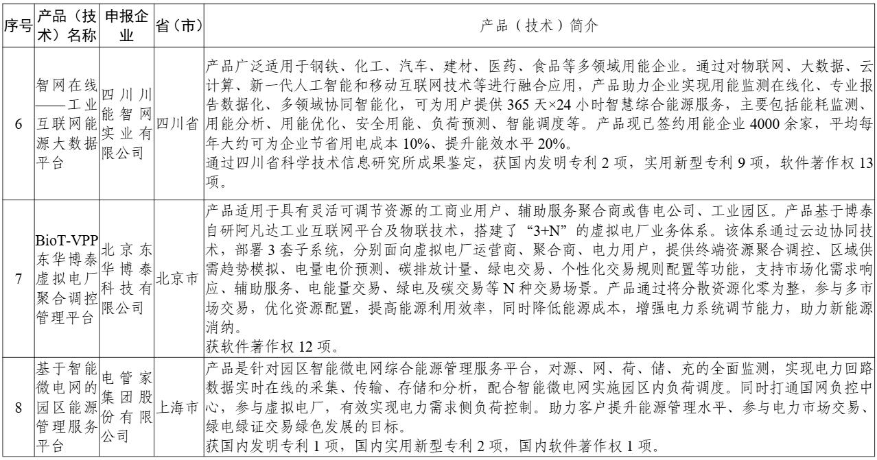
為貫徹落實黨中央、國務院關于碳達峰、碳中和決策部署,推動能源生產和消費革命,扎實推進工業領域電力需求側管理工作,我部在全國范圍內開展相關參考產品(技術)征集工作。經地方工業和信息化主管部門初審、中國電力企業聯合會組織專家評審及我部審核,擬將24項產品(技術)列入全國工業領域電力需求側管理參考產品(技術)目錄?,F予公示,歡迎社會各界監督并提出意見;如有異議,請于公示期內與我們聯系。
公示時間:2024年5月22日-2024年5月28日
聯系單位:工業和信息化部運行監測協調局
聯系電話:010-68205281,68205297(傳真)
附件:全國工業領域電力需求側管理第六批參考產品(技術)擬入選目錄

















評論