12月8日,內蒙古自治區人民政府辦公廳關于印發自治區冷鏈物流發展實施方案的通知,通知提出推動冷鏈物流綠色低碳發展。加快新能源冷藏車和冷藏箱研發制造,積極推廣新型冷藏車、鐵路冷藏車、冷藏集裝箱。支持各類冷鏈物流基地、園區、集配中心和農畜產品批發市場等加強公共充電樁、加氣站建設。
新建冷庫等設施要嚴格執行國家節能標準要求,鼓勵利用太陽能、自然冷能等清潔能源。適應城市綠色配送發展需要,加快淘汰高排放冷藏車,鼓勵更換新能源冷藏車,引導使用綠色、安全、節能、環保冷藏車及配套裝備設施。
原文如下:
內蒙古自治區人民政府辦公廳關于印發自治區冷鏈物流發展實施方案的通知
內政辦發〔2022〕82號
各盟行政公署、市人民政府,自治區各委、辦、廳、局,各大企業、事業單位:
經自治區人民政府同意,現將《內蒙古自治區冷鏈物流發展實施方案》印發給你們,請結合實際,認真貫徹落實。
2022年12月2日
(此件公開發布)
內蒙古自治區冷鏈物流發展實施方案
為貫徹落實《國務院辦公廳關于印發“十四五”冷鏈物流發展規劃的通知》(國辦發〔2021〕46號)精神,推動全區冷鏈物流高質量發展,有效解決冷鏈物流設施建設滯后、全程冷鏈物流比重偏低、服務保障能力不強等問題,更好滿足城鄉居民對肉類、水果、蔬菜、乳品、水產品、速凍食品及醫藥產品冷鏈物流需求,促進消費結構持續升級,結合自治區實際,制定本方案。
一、主要目標
聚焦自治區冷鏈物流生產、流通、消費實際,著力補齊設施短板、暢通運輸網絡、提升技術裝備水平、健全監管保障機制。到2025年,爭創國家骨干冷鏈物流基地和國家物流樞紐5—6個,力爭建設產銷冷鏈集配中心6—8個、產地保鮮設施500個,構建以國家骨干冷鏈物流基地、產銷冷鏈集配中心和兩端冷鏈物流設施為支撐的三級冷鏈物流設施網絡,顯著提高農畜產品跨季節供需、冷鏈產品跨區域流通的能力和效率,基本建立暢通高效、安全綠色、智慧便捷、保障有力的現代冷鏈物流體系,為推動自治區經濟社會高質量發展提供有力支撐。
二、重點任務
(一)加快建設骨干冷鏈物流基地。推動呼和浩特、巴彥淖爾國家骨干冷鏈物流基地加快建設運營,全面提升集聚輻射功能。支持包頭市、通遼市、鄂爾多斯市等承載城市創建國家骨干冷鏈物流基地,整合集聚分散的冷庫、冷藏車等存量設施資源,補齊關鍵領域設施短板,推動冷鏈物流集群式發展。結合自治區農畜產品、食品藥品等冷鏈物流需求,支持呼和浩特商貿服務型國家物流樞紐、烏蘭察布—二連浩特陸港型(陸上邊境口岸型)國家物流樞紐、鄂爾多斯生產服務型國家物流樞紐、滿洲里陸上邊境口岸型國家物流樞紐提升冷鏈服務能力,支持包頭市、赤峰市等國家物流樞紐承載城市建設具有冷鏈服務功能的國家物流樞紐。(自治區發展改革委,有關盟行政公署、市人民政府按職責分工負責)
(二)加快建設冷鏈集配中心。依托農業大縣、特色農畜產品優勢產區,建設產地冷鏈集配中心,改善產地公共冷庫設施條件,強化產地預冷、倉儲保鮮、分級分揀、初加工、產地直銷等能力,減少產后損失。推動消費規模和物流中轉規模較大的城市建設商貿冷鏈集配中心,發揮流通加工、區域分撥、城市配送作用,面向商超、批發市場、生鮮連鎖店、酒店餐飲、學校、機關團體等開展農畜產品集中采購、流通加工、多溫共配。推動大型農畜產品批發市場打造冷鏈集配中心。(自治區農牧廳、商務廳、財政廳、總工會按職責分工負責,各盟行政公署、市人民政府負責落實。以下均需各盟行政公署、市人民政府負責落實,不再列出)
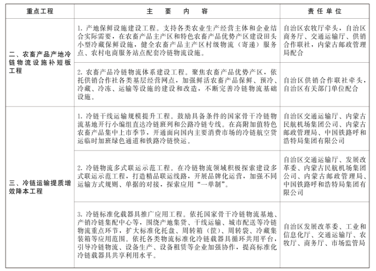
(三)補齊產銷兩端冷鏈物流設施短板。圍繞產地“最先一公里”冷藏保鮮需求,引導農牧民專業合作社、家庭農牧場、農村牧區集體經濟組織、基層供銷合作社、物流企業等結合實際需要,在生鮮農畜產品重點蘇木鄉鎮和嘎查村分區分片合理集中建設產地冷藏保鮮設施,探索發展共享式“田頭小站”等移動冷庫、冷鏈設施設備租賃等專業化、全程化倉儲保鮮冷鏈物流服務,提高產地源頭冷鏈物流設施綜合利用效率。推動快遞企業加強冷鏈物流服務能力建設,加快完善城市冷鏈即時配送體系,引導生鮮零售、餐飲、體驗式消費等融合發展。鼓勵郵政快遞、供銷合作社、電商企業等利用既有物流網絡,整合產地冷鏈物流資源,拓展農畜產品出村進城冷鏈物流服務渠道。推動城市冷鏈物流“最后一公里”設施建設,引導農貿市場、商超、便利店、藥店、生鮮電商、快遞企業等完善城市末端冷鏈物流設施,促進末端冷鏈配送發展。(自治區農牧廳、商務廳、鄉村振興局、供銷合作聯社,內蒙古郵政管理局按職責分工負責)
(四)發展肉類冷鏈物流。加強肉羊、肉牛、生豬、肉禽優勢產區冷鏈物流設施建設,構建肉類主產區和主銷區有效對接的冷鏈物流基礎設施網絡。順應畜禽屠宰加工向養殖集中區域轉移趨勢,完善規模屠宰、預冷排酸、低溫分割、保鮮包裝、冷鏈儲運鏈條,加快構建“定點屠宰、品牌經營、冷鏈流通、冷鮮上市”的肉類供應鏈體系。鼓勵發展“牧場+超市”“養殖基地+肉制品精深加工+超市”等新模式。(自治區農牧廳、商務廳、交通運輸廳、供銷合作聯社按職責分工負責)
(五)發展果蔬冷鏈物流。依托呼和浩特市、包頭市、赤峰市設施蔬菜,錫林郭勒盟、烏蘭察布市冷涼蔬菜,通遼市、巴彥淖爾市加工型蔬菜等生產基地,以及呼倫貝爾市、通遼市、巴彥淖爾市、烏海市、阿拉善盟等瓜果主產區,因地制宜建設預冷設施、儲藏窖、氣調庫等產地倉儲保鮮設施。引導快遞、電商企業推廣使用可循環利用包裝、載器具以及零售末端保鮮柜,完善脫水干制、稱量包裝、檢驗檢測、低損輸送、質量管控等配套功能。(自治區農牧廳、商務廳、交通運輸廳、鄉村振興局、供銷合作聯社,內蒙古郵政管理局按職責分工負責)
(六)發展乳品冷鏈物流。推進呼和浩特市為核心的沿黃地區、呼倫貝爾市和錫林郭勒盟等草原牧區以及赤峰市、通遼市等西遼河流域奶類主產區冷鏈物流設施建設,鼓勵規模化奶業企業升級冷鏈物流設施設備,提高一體化運作效率和溫度質量管控水平。發揮龍頭乳品企業以及電商、連鎖超市等流通渠道作用,完善低溫液態奶冷鏈配送體系,發展網格化、高頻率配送到家服務。(自治區農牧廳、商務廳、交通運輸廳、市場監管局按職責分工負責)
(七)發展水產品冷鏈物流。依托呼和浩特市、呼倫貝爾市、興安盟、通遼市、赤峰市、巴彥淖爾市、鄂爾多斯市等淡水魚、蟹、蝦產區,鼓勵各類主體建設完善覆蓋養殖捕撈、到岸裝卸、加工包裝、倉儲運輸、質量管控等環節的設施設備,提高水產品冷鏈物流服務與快速檢驗檢測檢疫能力。推動建設一批水產品銷地大型批發市場、冷鏈集配中心,加快提升銷地冷鏈分撥配送能力。支持口岸機場建設具有國際貨運、冷鏈倉儲、報關、檢驗檢測檢疫等功能的水產品航空貨運冷鏈物流服務通道。(自治區農牧廳、商務廳、交通運輸廳、衛生健康委、市場監管局,呼和浩特海關、滿洲里海關按職責分工負責)
(八)發展速凍食品冷鏈物流。支持呼和浩特市、包頭市、赤峰市、通遼市、烏蘭察布市等速凍食品產業集聚區龍頭生產企業對接國家骨干冷鏈物流基地和產銷冷鏈集配中心,建立集原材料采購、生產加工、產品銷售、檢驗檢測于一體的全流程冷鏈服務鏈條,促進速凍食品產業規模化、集約化發展。適應連鎖餐飲、團餐等標準化、流程化經營要求,依托產銷冷鏈集配中心、中央廚房,發展速凍類標準食材、食材半成品供應鏈,提高品控能力。(自治區商務廳、市場監管局、供銷合作聯社按職責分工負責)
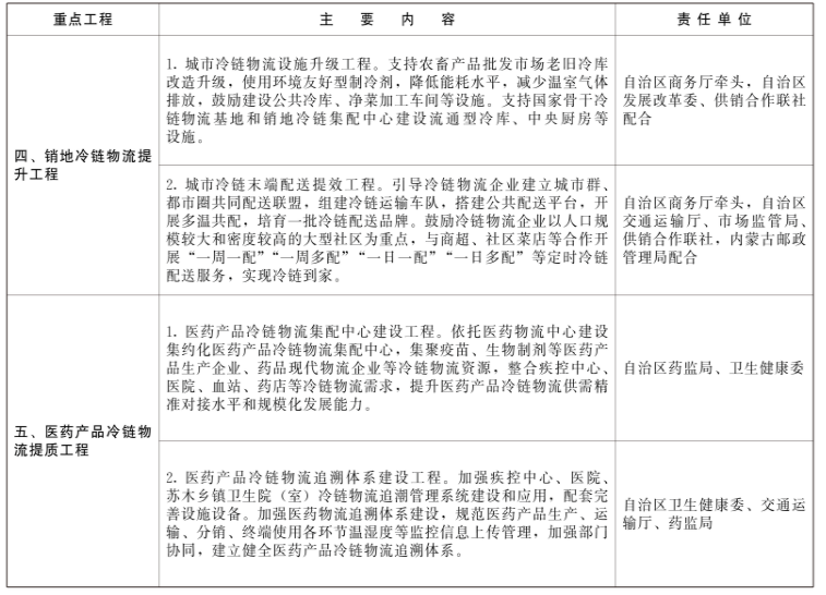
(九)發展醫藥產品冷鏈物流。引導道地中藥(蒙藥)材主產區因地制宜建設通風貯藏庫、冷藏庫、地窖等,完善分級、清洗、干燥、包裝、裝卸輸送等商品化處理設施設備。支持醫藥生產企業、流通企業、物流企業建設醫藥物流中心,完善醫藥冷庫網絡化布局及配套冷鏈設施設備功能,提升信息化管理水平。推動醫藥生產、流通、物流企業與疾控中心、醫院、蘇木鄉鎮衛生院(室)等醫療網點無縫銜接,提高醫藥產品冷鏈物流和使用環節的質量保障水平,鼓勵發展多溫共配、接力配送等模式。健全應急聯動服務及統一調度機制,嚴格落實全國統一的醫藥產品冷鏈物流特別管理機制,保障緊急狀態下疫苗等重要醫藥產品運輸暢通和過程質量安全。(自治區農牧廳、衛生健康委、交通運輸廳、應急廳、市場監管局、藥監局,內蒙古郵政管理局按職責分工負責)
(十)強化冷鏈干支線運輸。發揮呼和浩特、巴彥淖爾國家骨干冷鏈物流基地和呼和浩特商貿服務型、鄂爾多斯生產服務型、烏蘭察布—二連浩特陸港型(陸上邊境口岸型)、滿洲里陸上邊境口岸型國家物流樞紐等大型物流基礎設施集聚優勢,完善集疏運體系,開展規模化冷鏈物流干支線運輸。大力發展公路冷鏈專線、鐵路冷鏈班列等干線運輸模式,重點提高鐵路在中長距離冷鏈物流干線運輸中的比重。引導物流企業強化綜合服務能力,提供“干線運輸+區域分撥+城市配送”冷鏈物流服務。(自治區發展改革委、交通運輸廳,內蒙古郵政管理局、中國鐵路呼和浩特局集團有限公司、內蒙古民航機場集團公司按職責分工負責)
(十一)完善城鄉冷鏈物流雙向通道。暢通農畜產品上行通道,鼓勵發展“平臺企業+農業基地”“生鮮電商+產地直發”等新業態新模式,引導形成產銷密切銜接的農畜產品出村進城新通道。推進“快遞進村”工程,鼓勵郵政快遞、供銷、交通運輸、電商等企業共建共用冷鏈物流基礎設施,擴大生鮮消費品供給。鼓勵大型生鮮電商、連鎖商超等統籌建設城鄉一體化冷鏈物流網絡。(自治區交通運輸廳、農牧廳、商務廳、供銷合作聯社,內蒙古郵政管理局按職責分工負責)
(十二)發展冷鏈多式聯運。依托呼和浩特市、鄂爾多斯市航空樞紐以及主要鐵路、公路樞紐,加強自動化、專業化、智能化冷鏈多式聯運設施建設,發展冷鏈航班、冷鏈運輸車專線網絡,提高多式聯運一體化組織能力。大力發展冷鏈甩掛運輸,鼓勵企業建立“冷藏掛車池”。培養冷鏈多式聯運經營人,統籌公路、鐵路、航空等多種運輸方式和郵政快遞,開展全程冷鏈運輸組織。(自治區交通運輸廳、發展改革委、公安廳,中國鐵路呼和浩特局集團有限公司、內蒙古民航機場集團公司按職責分工負責)
(十三)暢通冷鏈運輸國際通道。積極爭取設立呼和浩特市進境冰鮮水產品、滿洲里市和烏蘭察布市進境肉類監管場地。依托烏蘭察布市七蘇木中歐班列樞紐物流基地等項目建設,提升中歐班列冷鏈物流服務水平,暢通亞歐陸路冷鏈物流通道。鼓勵滿洲里、二連浩特、甘其毛都等主要農畜產品進出口口岸積極拓展國際鐵路聯運、跨境公路國際冷鏈物流業務。鼓勵具備條件的企業布局建設冷鏈海外倉,提升跨境冷鏈物流組織能力。(自治區發展改革委、交通運輸廳、商務廳,呼和浩特海關、滿洲里海關按職責分工負責)
(十四)推動冷鏈設備設施升級。引導冷鏈運輸企業使用標準化托盤、周轉箱等運載單元以及蓄冷箱、保溫箱等單元化冷鏈載器具。加強標準化冷鏈載器具循環共用體系建設,完善載器具租賃、維修、保養、調度等公共運營服務。嚴格冷藏車市場準入條件,加大標準化車型推廣力度,加強冷藏車生產、改裝監管,依法依規嚴厲打擊非法改裝行為。(自治區公安廳、交通運輸廳按職責分工負責)
(十五)提高數字化智能化水平。對接全國供銷合作社農畜產品冷鏈物流公共服務信息平臺,積極參與全國性、多層級數字冷鏈倉庫網絡建設。推動冷鏈物流數字化發展,推廣溫度傳感器、溫度記錄儀、無線射頻識別(RFID)電子標簽等設備,實現到貨檢驗、入庫、出庫、盤點等各環節數據自動化采集與傳輸。鼓勵企業牽頭開展冷鏈物流相關技術、裝備的研發應用,促進傳統冷鏈物流產業智能化發展。積極參與數字化冷庫試點工作。依托呼和浩特市、烏蘭察布市、鄂爾多斯市等城市網絡貨運試點工作,引導網絡貨運平臺企業開展冷鏈物流業務,提高冷鏈物流運輸效率。(自治區科技廳、工業和信息化廳、財政廳、交通運輸廳、供銷合作聯社,內蒙古稅務局按職責分工負責)
(十六)推動冷鏈物流綠色低碳發展。加快新能源冷藏車和冷藏箱研發制造,積極推廣新型冷藏車、鐵路冷藏車、冷藏集裝箱。支持各類冷鏈物流基地、園區、集配中心和農畜產品批發市場等加強公共充電樁、加氣站建設。新建冷庫等設施要嚴格執行國家節能標準要求,鼓勵利用太陽能、自然冷能等清潔能源。適應城市綠色配送發展需要,加快淘汰高排放冷藏車,鼓勵更換新能源冷藏車,引導使用綠色、安全、節能、環保冷藏車及配套裝備設施。(自治區工業和信息化廳、公安廳、交通運輸廳、生態環境廳、能源局,內蒙古郵政管理局、中國鐵路呼和浩特局集團有限公司按職責分工負責)
(十七)培育冷鏈物流市場主體。引導大型生產、流通企業整合開放內部冷鏈物流資源,開展社會化服務。推動農畜產品生產加工企業、商貿流通企業和物流企業深度參與冷鏈產品生產和貿易組織,提升供應鏈管理能力和市場競爭力。以招商引資和培育本土企業為抓手,大力引進區外大型第三方冷鏈物流企業,積極培育自治區第三方冷鏈物流企業。鼓勵冷鏈物流企業跨界融合,創新業態模式,培育一批特色鮮明、創新發展的標桿企業。(自治區商務廳、交通運輸廳、國資委、供銷合作聯社按職責分工負責)
(十八)健全監管制度。嚴格執行《中華人民共和國食品安全法》《中華人民共和國藥品管理法》《中華人民共和國疫苗管理法》等冷鏈物流相關法律法規,完善自治區配套法規政策。建立統一領導、分工負責、分級管理的冷鏈物流監管機制,加強跨部門溝通協調,加大監督檢查力度,確保各項監管制度嚴格執行到位。依法規范各類冷鏈物流相關市場主體經營活動,嚴格執行農畜產品、食品入市查驗制度。(自治區市場監管局、交通運輸廳、衛生健康委、供銷合作聯社,內蒙古郵政管理局按職責分工負責)
(十九)創新優化監管方式方法。逐步完善冷鏈追溯、運輸監管等重要領域信息平臺,推動海關、市場監管、交通運輸等跨部門協同監管和數據資源共享。依托“蒙冷鏈”食品追溯系統,加快形成全鏈條追溯體系,提升冷鏈監管效能。暢通消費者投訴舉報渠道,引導和鼓勵群眾參與冷鏈物流監督。依托內蒙古社會信用信息平臺,加強冷鏈物流企業信用信息歸集和共享,通過“信用中國(內蒙古)”網站依法向社會公開。加大信用信息評價結果應用力度,依法依規實施聯合獎懲。(自治區發展改革委、交通運輸廳、市場監管局、大數據中心,呼和浩特海關、滿洲里海關、人民銀行呼和浩特中心支行按職責分工負責)
(二十)強化檢驗檢疫。圍繞主要農畜產品產銷區、集散地、口岸等重點地區,優化檢驗檢疫站點布局,提高裝備配備水平,增強冷鏈食品藥品檢驗檢疫能力。支持農畜產品批發市場、冷鏈物流企業、屠宰加工企業等建設快檢實驗室。依托自治區和各盟市食品安全重點實驗室,加強食品安全專業技術機構冷鏈物流檢驗檢疫能力建設。推動冷鏈產品檢驗檢測檢疫實現全過程及跨區域信息互通、監管互認和執法互助。建立健全進口凍品集中監管制度,加強檢驗檢疫結果、貨物來源去向等關鍵數據共享。支持冷鏈物流企業通過產學研合作方式,牽頭組建檢驗檢測領域重點實驗室、企業研發中心等各類創新平臺載體,提升冷鏈物流檢驗檢疫能力和水平。(自治區市場監管局、科技廳、公安廳、衛生健康委,呼和浩特海關、滿洲里海關按職責分工負責)
三、保障措施
(一)加強組織領導。自治區發展改革委要會同有關部門建立冷鏈物流發展協調推進工作機制,統籌推進重點工作落地,重大問題及時向自治區人民政府報告。各地區、各有關部門要結合實際,細化任務舉措,壓實工作責任,統籌推進冷鏈物流發展。自治區各有關部門要對照國家《“十四五”冷鏈物流發展規劃》重點工程,按照職責分工落實好自治區冷鏈物流發展重點工程。(自治區發展改革委、各有關部門按職責分工負責)
(二)強化政策支持。建立健全冷鏈物流項目儲備庫,利用地方政府專項債券、各級財政資金等現有資金支持渠道,支持符合條件的國家骨干冷鏈物流基地、冷鏈集配中心、產地保鮮設施等冷鏈物流基礎設施建設。推薦符合條件的項目申報中國農業發展銀行農村流通體系建設貸款。在嚴格落實國家土地政策基礎上,統籌做好冷鏈物流設施布局建設與國土空間等相關規劃的銜接,保障合理用地需求。永久性農畜產品預冷設施用地按建設用地管理,在用地安排上給予支持。冷鏈物流企業倉儲用地符合條件的,按規定享受城鎮土地使用稅優惠政策。嚴格落實鮮活農畜產品運輸“綠色通道”政策,鼓勵各地區因地制宜出臺支持城市配送冷藏車便利通行政策。在冷鏈物流領域推行“一照多址”,全面推廣資質證照電子化,完善便利服務。(自治區發展改革委、公安廳、財政廳、自然資源廳、交通運輸廳、農牧廳、商務廳、市場監管局,內蒙古稅務局、農業發展銀行內蒙古分行按職責分工負責)
(三)加強專業人才培養。支持具備條件的高等院校和職業院校開設冷鏈物流相關專業或課程。鼓勵高等院校深入對接行業需求,以應用為導向發展冷鏈物流繼續教育。鼓勵職業院校與冷鏈物流相關企業合作,通過建立實訓基地、產業學院等方式,強化冷鏈物流人才實踐能力及創新能力培養。開展多層次、寬領域國際國內交流合作,培養引進高層次冷鏈物流人才。(自治區教育廳、人力資源社會保障廳按職責分工負責)
(四)強化標準執行和統計監測。嚴格落實冷鏈物流強制性國家標準、行業標準。以行業協會、高等院校、科研院所、龍頭企業等為重點,推動冷鏈物流標準化工作。按照國家統一安排,開展冷鏈物流行業調查和冷鏈物流行業統計制度建立工作,根據實際需要開展冷鏈物流統計試點。依托國家骨干冷鏈物流基地、冷鏈集配中心、龍頭物流企業、行業協會等,加強日常運行監測和行業發展形勢分析研判。(自治區發展改革委、交通運輸廳、農牧廳、商務廳、市場監管局、統計局按職責分工負責)
附件:內蒙古自治區冷鏈物流發展重點工程














評論