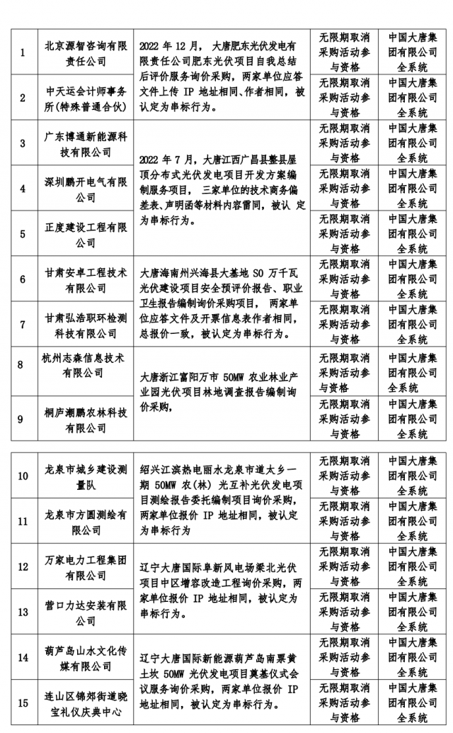
3月1日,大唐集團發布2023年第2批關于供應商不良行為處理情況的公告,共有699家企業被點名。其中,包含12個光伏項目招標相關的26家供應商被點名。
項目如下表:


詳情如下:
中國大唐集團有限公司關于供應商不良行為處理情況的公告 (2023年第2批)
為促進供應商誠信履約,保證產品質量、服務水平,依據《中國大唐集團有限公司供應商管理辦法》有關規定,對出現不誠信行為、履約不力以及產品質量等問題的供應商進行了處理,具體處理情況如附件1所示。
供應商整改說明:
相關供應商可在上述處理期結束前1個月,向招標人提出整改驗收申請,經相關單位或部門驗收合格后方能解除處理。
供應商整改需滿足以下條件:
1.對于產品質量問題,供應商應提供有關的信息和數據,并積極配合招標人進行質量調查和原因分析,制定整改措施;對出現質量問題的產品進行免費處理或更換,賠償由此引起的附加調試配合等費用,并對同類產品進行全面排查和整改;對于存在批量質量隱患或家族性缺陷的產品應全部免費召回或積極配合招標人進行治理,并賠償因此造成的直接經濟損失;
2.對于交貨問題,供應商應在與采購需求單位協商后約定的期限內完成交貨;
3.對于服務、誠信等問題,供應商應制定整改措施, 并做出不再發生類似問題的書面承諾。









評論