
國家發展改革委 國家能源局關于印發
《“十四五”新型儲能發展實施方案》的通知
發改能源〔2022〕209號
各省、自治區、直轄市及新疆生產建設兵團發展改革委、能源局,國家能源局各派出機構,有關中央企業:
為深入貫徹落實“四個革命、一個合作”能源安全新戰略,實現碳達峰碳中和戰略目標,支撐構建新型電力系統,加快推動新型儲能高質量規模化發展,根據《中華人民共和國國民經濟和社會發展第十四個五年規劃和2035年遠景目標綱要》《國家發展改革委 國家能源局關于加快推動新型儲能發展的指導意見》有關要求,我們組織編制了《“十四五”新型儲能發展實施方案》,現印發給你們,請遵照執行。
國家發展改革委 國家能源局
2022年1月29日
以下為解讀:
《“十四五”新型儲能發展實施方案》解讀
新型儲能是建設新型電力系統、推動能源綠色低碳轉型的重要裝備基礎和關鍵支撐技術,是實現碳達峰、碳中和目標的重要支撐,為推動“十四五”新型儲能高質量規模化發展,國家發展改革委、國家能源局近日聯合印發了《“十四五”新型儲能發展實施方案》(以下簡稱《實施方案》)。
一、《實施方案》出臺背景
一)“十三五”以來,我國新型儲能實現由研發示范向商業化初期過渡,實現了實質性進步。電化學儲能、壓縮空氣儲能等技術創新取得長足進步,2021年底新型儲能累計裝機超過400萬千瓦,“新能源+儲能”、常規火電配置儲能、智能微電網等應用場景不斷涌現,商業模式逐步拓展,國家和地方層面政策機制不斷完善,對能源轉型的支撐作用初步顯現。
二)“十四五”時期是我國實現碳達峰目標的關鍵期和窗口期,也是新型儲能發展的重要戰略機遇期。隨著電力系統對調節能力需求提升、新能源開發消納規模不斷加大,尤其是沙漠戈壁荒漠大型風電光伏基地項目集中建設的背景下,新型儲能建設周期短、選址簡單靈活、調節能力強,與新能源開發消納的匹配性更好,優勢逐漸凸顯,加快推進先進儲能技術規模化應用勢在必行。我國在鋰離子電池、壓縮空氣儲能等技術方面已達到世界領先水平,面向世界能源科技競爭,支撐綠色低碳科技創新,加快新型儲能技術創新體系建設機不容發。新型儲能是催生能源工業新業態、打造經濟新引擎的突破口之一,在構建國內國際雙循環相互促進新發展格局背景下,加速新型儲能產業布局面臨重大機遇。
三)《實施方案》是推動“十四五”新型儲能規模化、產業化、市場化發展的總體部署。2021年,國家發展改革委、國家能源局聯合印發了《加快推動新型儲能發展的指導意見》(以下簡稱《指導意見》),提綱挈領指明了新型儲能發展方向,要求強化規劃的引領作用,加快完善政策體系,加速技術創新,推動新型儲能高質量發展。本次在《指導意見》的基礎上,《實施方案》進一步明確發展目標和細化重點任務,提升規劃落實的可操作性,旨在把握“十四五”新型儲能發展的戰略窗口期,加快推動新型儲能規模化、產業化和市場化發展,保障碳達峰、碳中和工作順利開局。
二、《實施方案》主要內容和政策亮點
《實施方案》分為八大部分,包括總體要求、六項重點任務和保障措施。其中,六項重點任務分別從技術創新、試點示范、規模發展、體制機制、政策保障、國際合作等重點領域對“十四五”新型儲能發展的重點任務進行部署。
一)總體要求。一是指導思想中明確堅持以技術創新為內生動力、以市場機制為根本依托、以政策環境為有力保障,穩中求進推動新型儲能高質量、規模化發展的總體思路。二是基本原則中充分體現了以規劃為引領、以創新為驅動、以市場為主導、以機制為保障、以安全為底線的發展思路,明確統籌規劃、因地制宜,創新引領、示范先行,市場主導、有序發展,立足安全、規范管理四項發展原則。三是在發展目標中,更注重通過支持技術和商業模式創新、健全標準體系、完善政策機制等措施,充分激發市場活力,推動構建以需求為導向,以充分發揮新型儲能價值為目標的高質量規模化發展格局。
二)主要任務。《實施方案》聚焦六大方向,明確了“十四五”期間的重點任務。
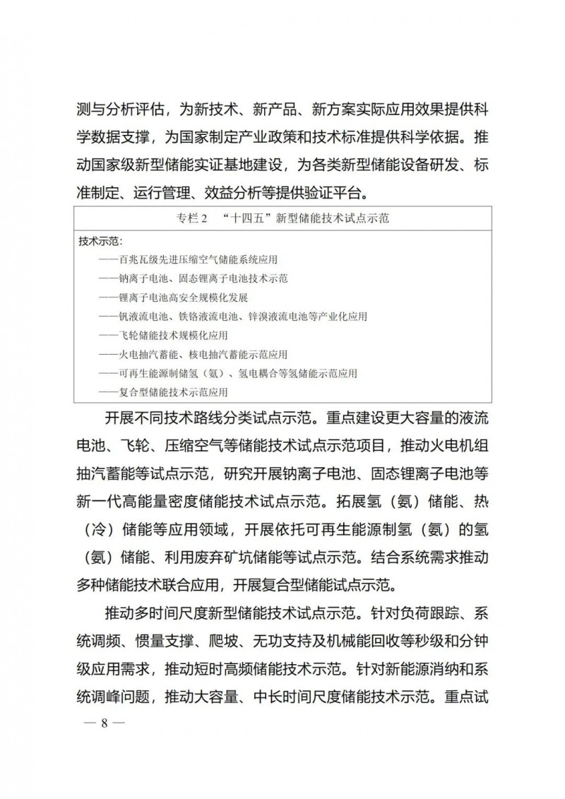
一是注重系統性謀劃儲能技術創新。《實施方案》對新型儲能技術創新加強戰略性布局和系統性謀劃,從推動多元化技術開發、突破全過程安全技術、創新智慧調控技術三個層面部署集中技術攻關的重點方向,提出研發儲備技術方向,鼓勵不同技術路線“百花齊放”,同時兼顧創新資源的優化配置;強調推動產學研用的融合發展,以“揭榜掛帥”等方式推動創新平臺建設,深化新型儲能學科建設和復合人才培養;建立健全以企業為主體、市場為導向、產學研用相結合的綠色儲能技術創新體系,充分釋放平臺、人才、資本的創新活力,增加技術創新的內生動力。
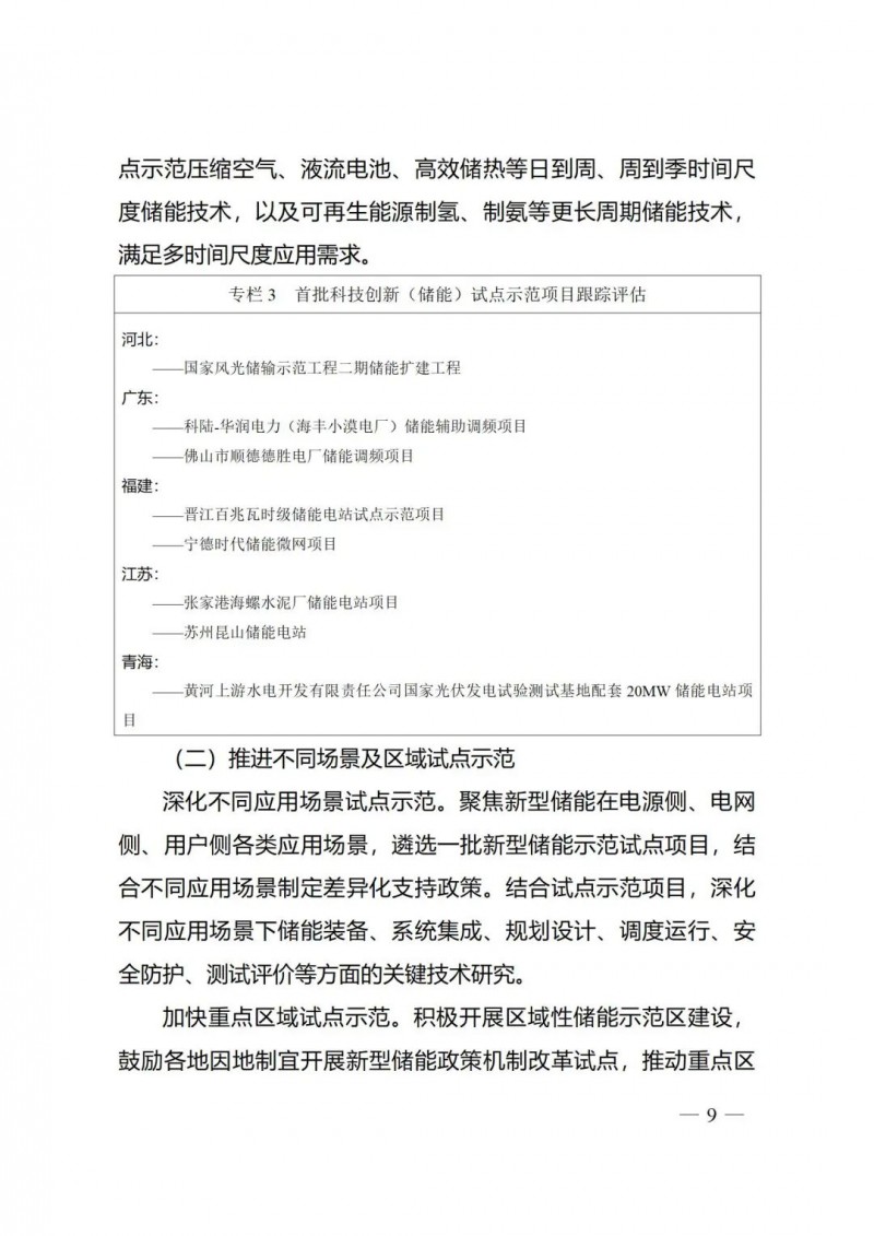
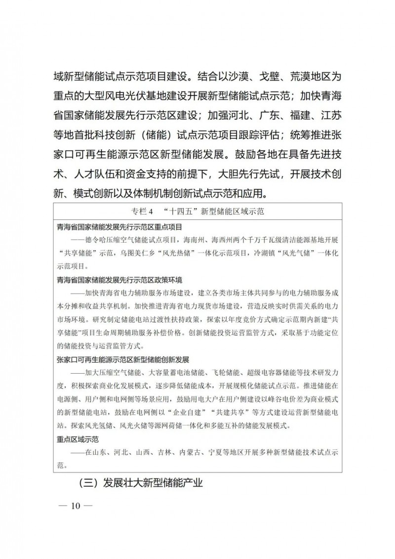
二是強化示范引領帶動產業發展。《實施方案》聚焦新型儲能多元化技術路線、不同時間尺度技術和各類應用場景,以穩步推進、分批實施的原則推動先進儲能技術試點示范,加快首臺(套)重大技術裝備等重點技術的創新示范,以工程實踐加速技術迭代和更新,促進成本下降;推動重點區域開展區域性儲能示范區建設,結合應用場景積極推動制定差異化政策,在一些創新成果多、體制基礎好、改革走在前的地區實現重點突破。結合新型儲能處于商業化初期階段實際,《實施方案》鼓勵各地在新型儲能發展工作中,堅持“示范先行”原則,避免“一刀切”上規模,積極開展技術創新、健全市場體系和政策機制方面的試點示范。通過示范應用帶動技術進步和產業升級,推動完善儲能上下游產業鏈條,支持儲能高新技術產業基地建設。
三是以規模化發展支撐新型電力系統建設。《實施方案》堅持優化新型儲能建設布局,推動新型儲能與電力系統各環節融合發展。在電源側,加快推動系統友好型新能源電站建設,以新型儲能支撐高比例可再生能源基地外送、促進沙漠戈壁荒漠大型風電光伏基地和大規模海上風電開發消納,通過合理配置儲能提升煤電等常規電源調節能力。在電網側,因地制宜發展新型儲能,在關鍵節點配置儲能提高大電網安全穩定運行水平,在站址走廊資源緊張等地區延緩和替代輸變電設施投資,在電網薄弱區域增強供電保障能力,圍繞重要電力用戶提升系統應急保障能力。在用戶側,靈活多樣地配置新型儲能支撐分布式供能系統建設、為用戶提供定制化用能服務、提升用戶靈活調節能力。同時,推動儲能多元化創新應用,推進源網荷儲一體化、跨領域融合發展,拓展多種儲能形式應用。
四是強調以體制機制促進市場化發展。《實施方案》提出明確新型儲能獨立市場主體地位,推動新型儲能參與各類電力市場,完善與新型儲能相適應的電力市場機制,為逐步走向市場化發展破除體制障礙。面向新型儲能發展需求和電力市場建設現狀,分類施策、穩步推進推動新型儲能成本合理疏導。對發揮系統調峰作用的新型儲能,經調峰電源能力認定后,參照抽水蓄能管理并享受同樣的價格政策。努力拓寬新型儲能收益渠道,助力規模化發展。拓展新型儲能商業模式,探索共享儲能、云儲能、儲能聚合等商業模式應用,聚焦系統價值、挖掘商業價值,創新投資運營模式,引導社會資本積極投資建設新型儲能項目。
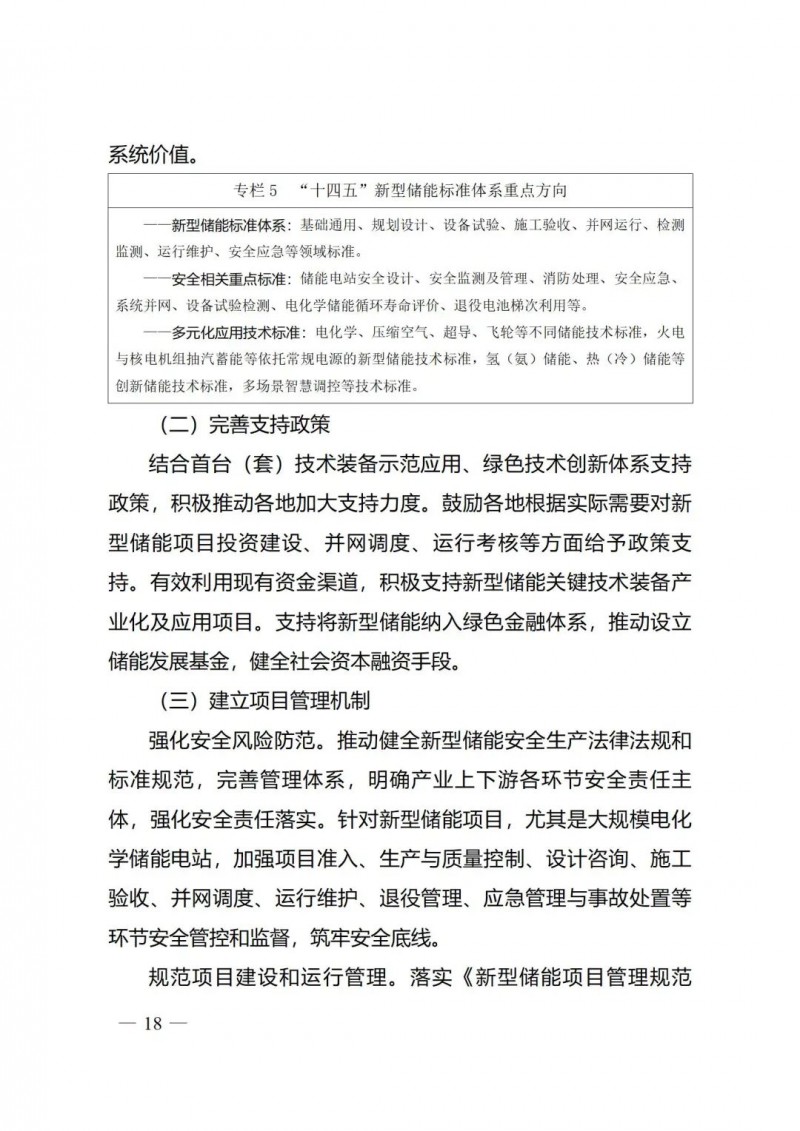
五是著力健全新型儲能管理體系。《實施方案》強化標準的規范引領和安全保障作用,完善新型儲能全產業鏈標準體系,加快制定安全相關標準,開展多元化應用技術標準制修訂。要求加快建立新型儲能項目管理機制,規范行業管理,強化安全風險防范。鼓勵各地加大新型儲能技術創新和項目建設支持力度,完善相關支持政策。加快建立新型儲能項目管理機制,強化安全風險防范,規范項目建設和運行管理。
六是推進國際合作提升競爭優勢。《實施方案》提出完善新型儲能領域國際能源合作機制,搭建合作平臺,拓展合作領域;推動新型儲能技術和產業的國際合作,實現新型儲能技術和產業的高質量引進來和高水平走出去。
三)保障措施。為保障《實施方案》有效落地,提出系列具體保障措施。在協調保障方面,提出建立包含國家發展改革委、國家能源局與有關部門的多部門協調機制,做好與各項規模統籌銜接;在行業管理方面,提出建設國家級新型儲能大數據平臺,開展實施方案各項重點任務監測,提升行業管理信息化水平;在責任落實方面,要求各省級能源主管部門編制新型儲能發展方案,明確各項任務進度和考核機制。同時,國家能源局根據監督評估情況,適時對實施方案進行優化調整。



























評論