2022年4月1日,住建部國家標準《建筑節能與可再生能源利用通用規范》正式實施,該規范為強制性工程建設規范,全部條文必須嚴格執行。

住建部表示,此次發布的規范為強制性工程建設規范,全部條文必須嚴格執行?,F行工程建設標準相關強制性條文同時廢止。現行工程建設標準中有關規定與此次發布規范不一致的,以此次發布規范的規定為準。
《規范》要求,新建、擴建和改建建筑以及既有建筑節能改造工程的建筑節能與可再生能源建筑應用系統的設計、施工、驗收及運行管理必須執行該規范。
光伏:《規范》要求新建建筑應安裝太陽能系統。太陽能熱利用系統中的太陽能集熱器設計使用壽命應高于15年。太陽能光伏發電系統中的光伏組件設計使用壽命應高于25年,系統中多晶硅、單晶硅、薄膜電池組件自系統運行之日起,十年內的衰減率應分別低于2.5%、3%、5%,之后每年衰減應低于0.7%。
碳排:《規范》要求新建居住和公共建筑碳排放強度分別在2016年執行的節能設計標準的基礎上平均降低40%,碳排放強度平均降低7kgCO/(m·a)以上。
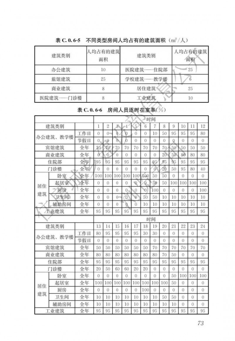
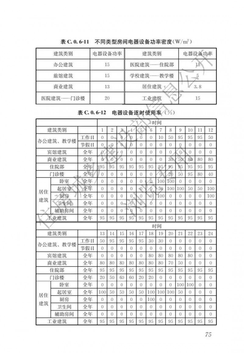
節能:《規范》要求新建居住建筑和公共建筑平均設計能耗水平進一步降低,在2016年執行的節能設計標準基礎上降低30%和20%,其中,嚴寒和寒冷地區居住建筑平均節能率應為75%;其他氣候區平均節能率應為65%;公共建筑平均節能率為72%。無論是新建、擴建和改建建筑還是既有建筑的節能改造,均應進行建筑節能設計。

原文如下:
附件1:《建筑節能與可再生能源利用通用規范》
































附件2:廢止的現行工程建設標準相關強制性條文












評論