
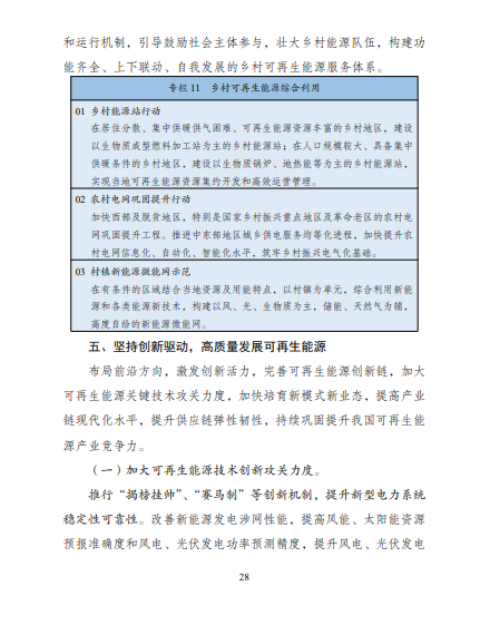
各省、自治區、直轄市、新疆生產建設兵團發展改革委、能源局、財政廳、自然資源廳、生態環境廳、住房和城鄉建設廳、農業農村廳、氣象局、林業和草原局,國家能源局各派出機構,有關中央企業:
為深入貫徹“四個革命、一個合作”能源安全新戰略,落實碳達峰、碳中和目標,推動可再生能源產業高質量發展,根據《中華人民共和國國民經濟和社會發展第十四個五年規劃和2035年遠景目標綱要》和《“十四五”現代能源體系規劃》有關要求,我們組織編制了《“十四五”可再生能源發展規劃》。現印發給你們,請遵照執行。
國家發展改革委
國 家 能 源 局
財 政 部
自 然 資 源 部
生 態 環 境 部
住房城鄉建設部
農 業 農 村 部
中 國 氣 象 局
國家林業和草原局
2021年10月21日













































電力網:你關心的,就是我們所關注的

掃描識別二維碼,關注電力網
電力網簡介:
電力網于1999年正式上線運行,是中國電力發展促進會主辦的電力行業門戶網站。
服務熱線:400-007-1585
最新評論(0)
【版權及免責聲明】凡本網所屬版權作品,轉載時須獲得授權并注明來源“電力網”,違者本網將保留追究其相關法律責任的權力。
相關閱讀
無相關信息








評論