10月12日,山西省能源局印發《山西省支持新能源產業發展2022年工作方案》、《關于申報2022年支持新能源產業發展風電光伏發電建設規模》的通知,擬先行組織產業鏈發展安排規模申報3GW以及1GW煤電靈活性調峰改造配套風光項目。
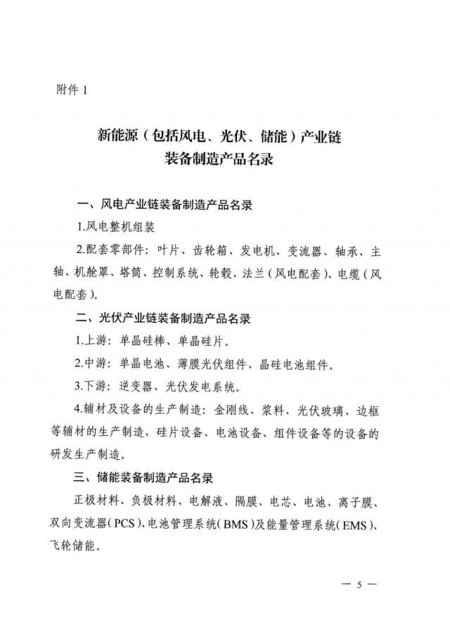
根據文件要求,產業鏈申報范圍為2021年1月1日至2022年9月30日在山西建成投運且未享受過風光指標的新能源產業鏈項目。其產業鏈范圍包括光伏方面的硅棒、硅片、電池、組件、逆變器、光伏發電系統等上中下游以及玻璃、邊框、金剛線、漿料、光伏設備等輔材與設備制造業。此外,風電、儲能各環節產業鏈制造業也包含在內。
在項目規模分配規則方面則根據制造業項目的具體投資額按對應公式進行計算,例如1~10億元投資對應100~300MW項目規模,30~40億元投資對應1~1.5GW,50億元以上則統一為2GW項目規模。需要注意的是,不支持耗能強度高于全省平均水平的項目,若屬于補鏈項目則安排規模減半。

煤電靈活性改造調峰配套新能源項目的申報范圍則是2021年底前完成改造的煤電機組,安排規模則是按照新增深度調峰能力的30%確定。初步測算確定晉能、國家能源集團、京能、山西國際能源、大唐、華能6家企業獲得1GW煤電改造配套項目,具體仍需以企業實際申報規模為準。

需要強調的是,產業配套項目允許企業單獨申報,也可由1家企業牽頭以聯合體形式申報,煤電改造配套則由集團統一申報。項目開發主體申報確認后不得私自轉讓項目開發權,否則將取消指標,2年內不得參與省內新能源項目開發。
此前,山西省能源局、工業和信息化廳聯合發布《山西省光伏產業鏈實施方案》、《山西省光伏產業鏈2022年行動計劃》,旨在加快建設山西省光伏產業鏈。文件明確表示,每年將拿出30%以上的新能源開發規模實行省級統籌,引導產業鏈企業與資源開發企業協同發展,構建以“硅料-硅片-電池-組件”為主鏈,輻射材料和設備等側鏈的產業鏈生態體系。通過本次安排的產業鏈發展規模來看,預計山西省2022年風光新增指標將超10GW。
具體文件見下:

























評論