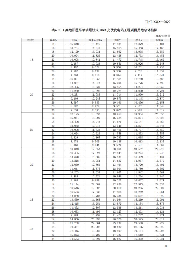
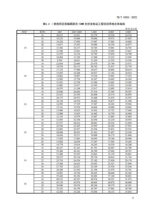
12月5日,自然資源部發布“《光伏發電站工程項目用地控制指標》等3項行業標準報批稿公示”,文件指出:光伏發電站工程項目用地總體指標按Ⅰ類地形區、Ⅱ類地形區、Ⅲ類地形區分別計算。光伏發電站工程項目處于兩個或兩個以上地形區時,應根據不同地形區分別計算用地規模,再累計得出總用地面積。項目用地總面積應符合各地形區用地總體指標之和的規定。
原文如下:
《光伏發電站工程項目用地控制指標》等3項行業標準報批稿公示
按照自然資源行業標準制定程序要求和計劃安排,自然資源部組織有關單位制定了《光伏發電站工程項目用地控制指標》等3項行業標準。現已通過全國自然資源與國土空間規劃標準化技術委員會審查,擬公示后報部審定發布實施,現予公示,公示時間為5個工作日。
聯系電話:010-66558423
傳 真:010-66557578
自然資源部科技發展司
2022年12月5日
附件 :
1. 1-1《光伏發電站工程項目用地控制指標》(報批稿).pdf
2. 1-2《光伏發電站工程項目用地控制指標》(報批稿)編制說明.pdf
3. 2-1《國土調查數據縮編技術規范》報批稿.pdf
4. 2-2《國土調查數據縮編技術規范》編制說明.pdf
5. 3-1《地籍調查基本術語》(報批稿).pdf
6. 3-2《地籍調查基本術語》(報批稿)編制說明.pdf





























評論