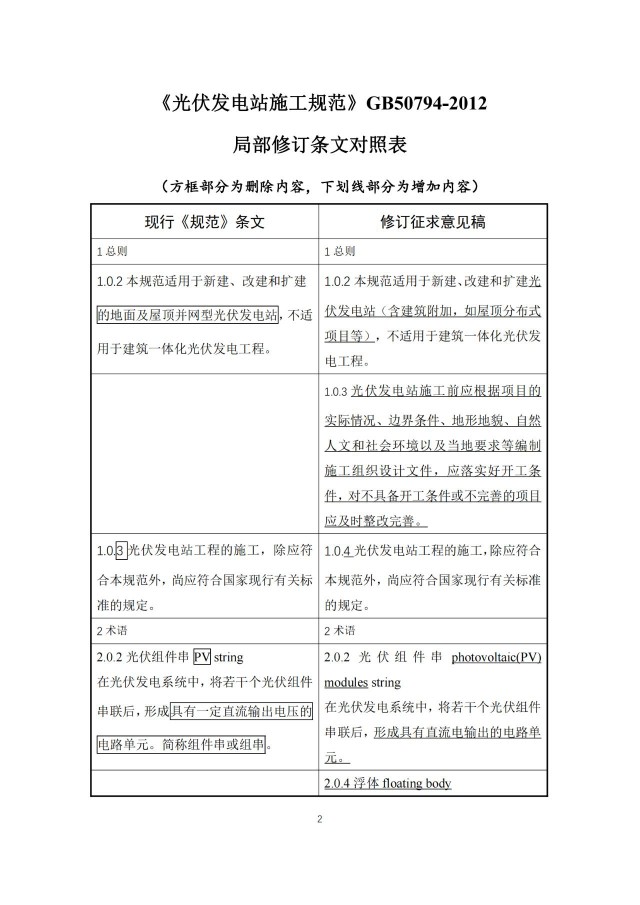
1月31日,住房和城鄉建設部辦公廳、中華人民共和國國家質量監督檢驗檢疫總局聯合發布關于國家標準《光伏發電站施工規范(局部修訂征求意見稿)》公開征求意見的通知。
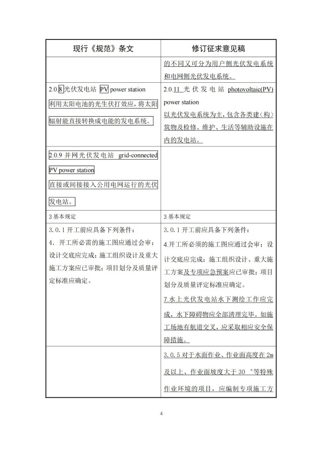
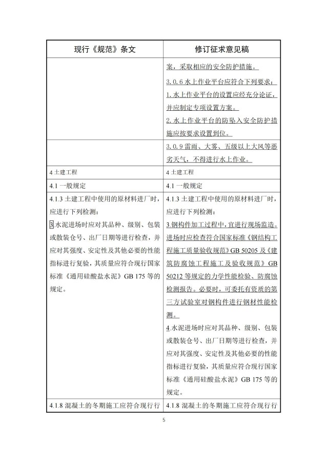
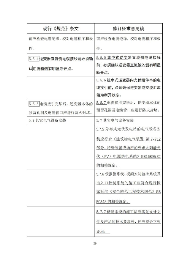
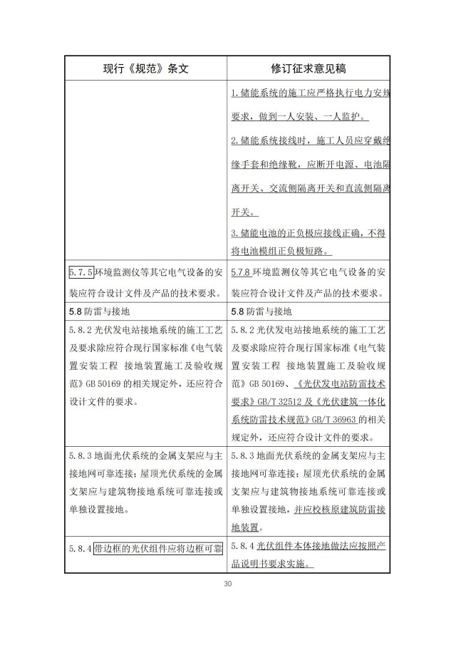
根據局部修訂條文對照表,新增水上光伏測繪、施工以及安全等一系列要求。例如,水上光伏發電站水下測繪工作應完成,水下障礙物應全部清理完畢。如施工場地有航道交叉,應采取相應安全保障措施。對于水面作業、作業面高度在2m及以上、作業面坡度大于30゜等特殊作業環境的項目,應編制專項施工方案,采取相應的安全防護措施。水上作業平臺應符合下列要求:1.水上作業平臺的設置應經充分論證,并應制定專項設置方案。2.水上作業平臺的防墜入安全防護措施應按要求設置到位。
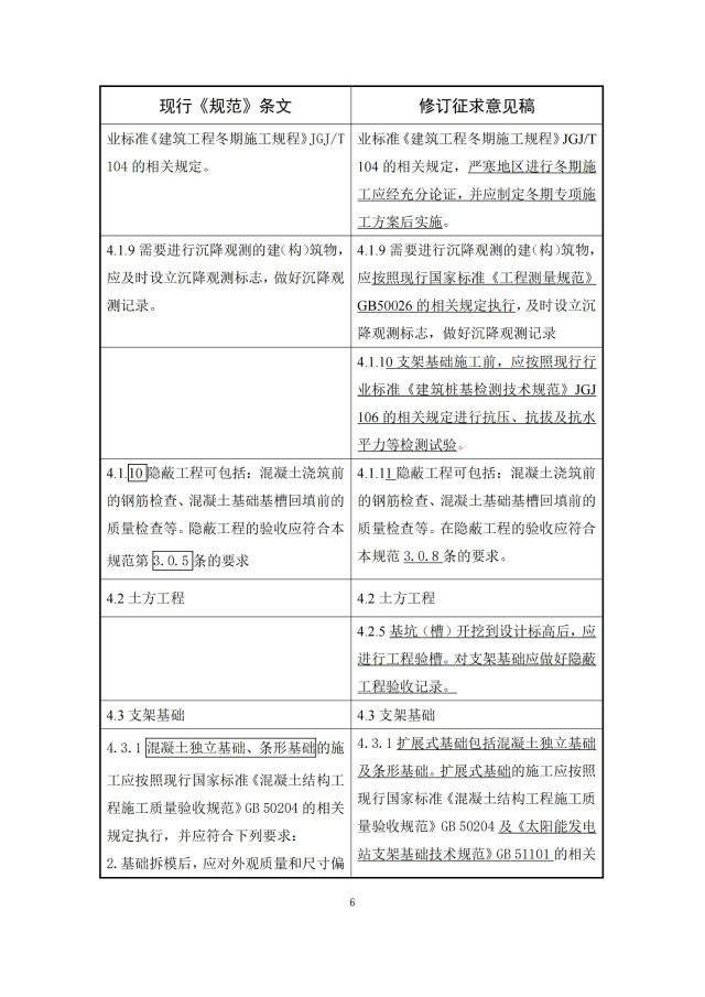
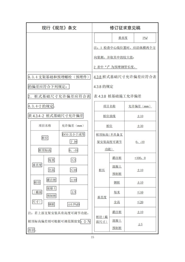
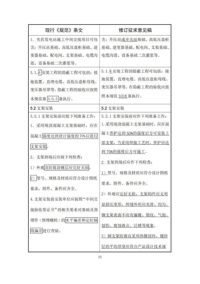
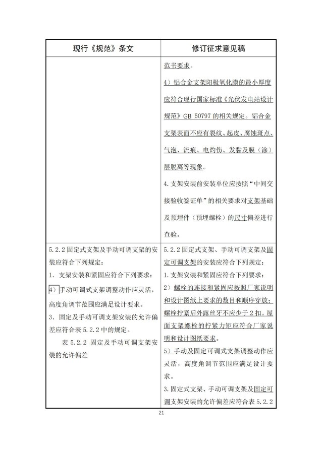
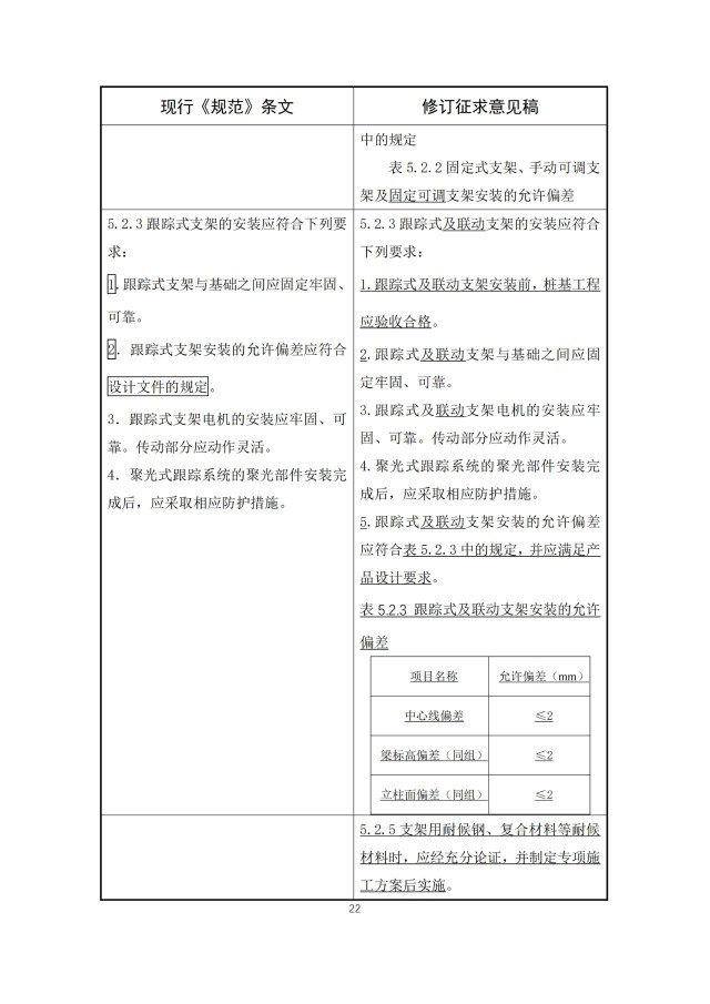
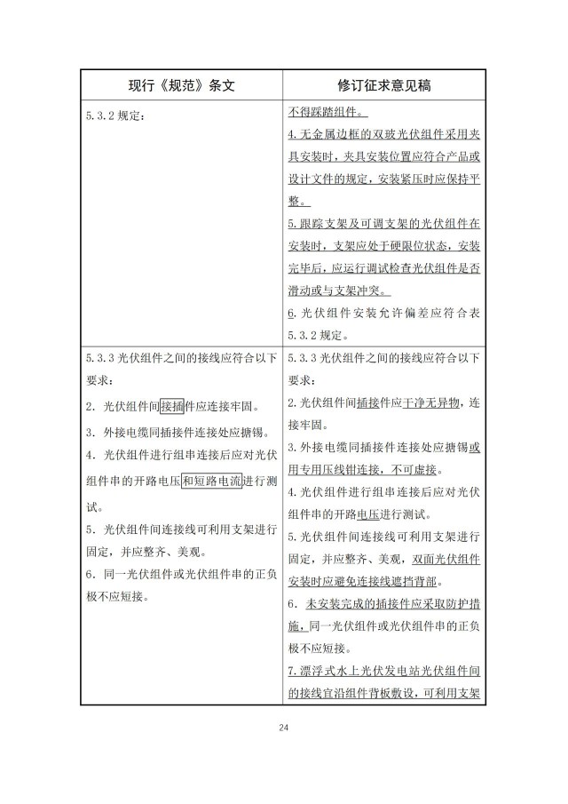
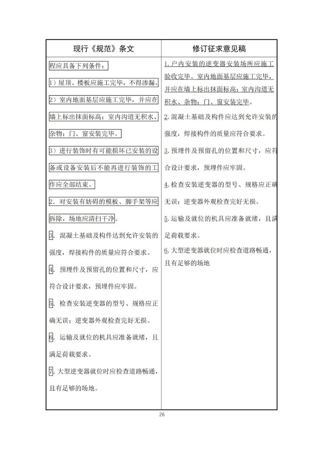
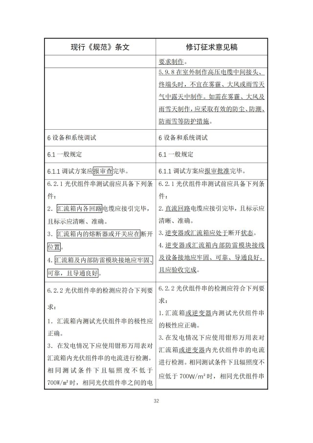
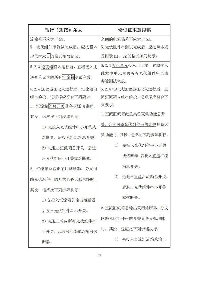
此外, 光伏組件搬運、安裝、混凝土、樁基礎施工、支架安裝等環節也進行了要求更為精準的修訂。例如,光伏組件搬運過程中不得機械沖撞、劇烈的顛簸,應輕搬輕放,不得有強烈沖擊和振動。光伏組件逐片搬運時,應采取合理搬運措施,不得對光伏組件造成損壞
具體內容見下:
住房和城鄉建設部辦公廳關于國家標準《光伏發電站施工規范(局部修訂征求意見稿)》公開征求意見的通知
根據《住房和城鄉建設部關于印發2020年工程建設規范標準編制及相關工作計劃的通知》(建標函〔2020〕9號),我部組織協鑫能源工程有限公司、新疆電力設計院等單位修訂了國家標準《光伏發電站施工規范(局部修訂征求意見稿)》(見附件)。現向社會公開征求意見。有關單位和公眾可通過以下途徑和方式反饋意見:
1.電子郵箱:[email protected]
2.通信地址:江蘇省蘇州工業園區新慶路28號;郵政編碼:215000。
意見反饋截止時間為2023年3月1日。
附件:《光伏發電站施工規范(局部修訂征求意見稿)》
住房和城鄉建設部辦公廳
2023年1月29日


















































評論