“中國光伏產業的黑科技、綠色降碳實力正越來越受到海外資本的認可,本次協鑫科技的配售對象和可轉債發行對象,主要來自海外的國家主權基金和世界頂級家族基金。”12月19日一早,協鑫集團董事長朱共山向上海證券報記者表示,“協鑫科技的顆粒硅、鈣鈦礦等黑科技有助于實現大幅降碳減碳,海外資本盛贊這堪稱中國光伏產業的‘特斯拉’。”
12月19日早間,協鑫科技通過港交所發布公告,公司完成15.6億股閃電配售,配售價每股1港元。同時,公司將發行可轉債5億美元。

協鑫科技斬獲超7億美元資金加持
光伏產業人士表示,當下,光伏產業身處融資難、競爭加劇的周期中,協鑫科技獲得海內外資本的高度認可與加碼投資,說明光伏產業科技創新型企業仍然受到資本市場青睞,“這也給我國光伏產業傳遞了暖意與希望,相信我國光伏產業將以創新黑科技與綠色降碳實力穿越周期,實現高質量發展。”
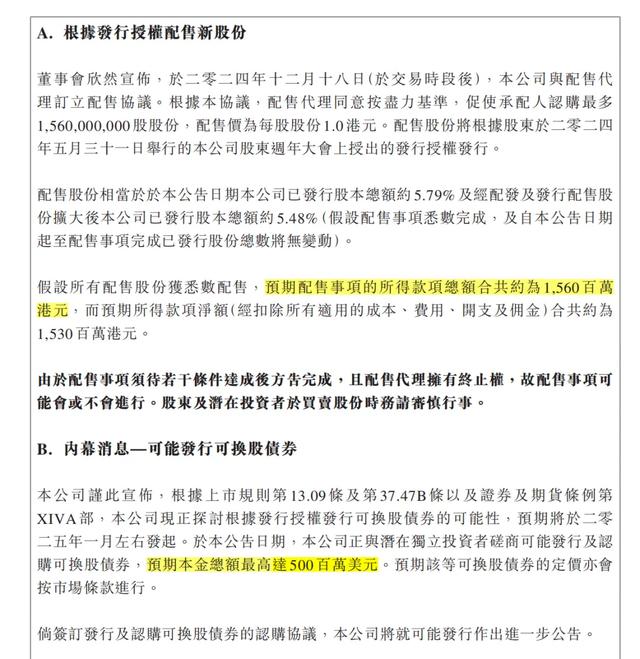
公告顯示,12月18日,協鑫科技與配售代理訂立配售協議。協議明確,承配人將認購最多15.6億股股份,配售價為每股1港元。若所有配售股份獲全部配售,預期配售事項的所得款項總額約為15.6億港元。
此外,協鑫科技在公告中稱,公司還正與潛在獨立投資者磋商可能發行及認購可換股債券,預期本金總額最高達5億美元。
兩筆融資相加,根據最新匯率計算,協鑫科技此輪融資總額高達7億美元。

“當前,光伏產業正在經歷一場前所未有的周期挑戰,但資本的嗅覺最為靈敏,唯科技創新者勝出。協鑫科技之所以一次性斬獲7億美元支持,充分說明資本市場對于顆粒硅、鈣鈦礦等光伏產業核心黑科技的認可,同時更是資本市場對協鑫科技核心技術背后碳資產的重新評估和價值回歸。”一位光伏產業研究員表示。
按照中國光伏行業協會編制的《中國光伏產業發展路線圖》,2023年多晶硅的行業平均綜合電耗水平是57度/Kg,而協鑫科技顆粒硅綜合電耗卻低至13.8度/Kg。若以協鑫科技50萬噸顆粒硅產能計算,相較于行業最新要求,每年可節約數百億度電。
數據顯示,生產1GW組件硅耗約2000噸,50萬噸顆粒硅可生產組件250GW,以25年發電周期計算,這些組件發出的綠電可節約標煤27億噸,由此又可帶來巨大的碳排放收益。
《中國碳市場建設成效與展望(2024)》預測,到2030年底,全國碳市場配額成交均價預計突破200元/噸,CCER(國家核證自愿減排量)成交均價預計上升至150元/噸。
碳價值持續提升
就在12月初,協鑫集團旗下鈣鈦礦業務核心企業——昆山協鑫光電材料有限公司(下稱“協鑫光電”)宣布,公司已經完成近5億元C1輪融資。該輪融資由金石投資領投,昆高新集團、紅杉中國、瀚漾資本等機構共同參投。光源資本擔任本輪融資獨家財務顧問。
協鑫光電表示,本輪融資將用于協鑫光電昆山吉瓦級鈣鈦礦疊層產線建設。該產線預計于2025年投產,首塊大尺寸鈣鈦礦疊層組件下線在即。

協鑫光電介紹,公司成立于2010年,十余年來一直專注于鈣鈦礦的技術研發及產業化。通過自主研發鈣鈦礦全材料配方體系、定制化改良工藝并與產業鏈深度協作,公司目前保持著2平方米疊層組件穩態轉化效率26.36%的世界紀錄。
作為一種新型光伏技術,鈣鈦礦光伏具有轉換效率高、成本低、制備工藝簡單等優勢,被業內普遍認為是下一代太陽能電池的強有力競爭者,對中國光伏產業的發展具有深遠的戰略意義。
協鑫光電董事長范斌表示:“鈣鈦礦材料最大的價值在于光電轉換效率高,而疊加晶硅電池,將兩種技術的優勢同步放大,我們相信可以實現35%以上的光電轉換效率。”
朱共山表示,在全球追求“雙碳”目標的大前提下,企業的經營業績是一方面,碳價值的杰出貢獻同樣將成為未來評估企業的關鍵指標。
今年上半年,協鑫科技顆粒硅、拉晶、切片等多個環節產品分別獲得權威機構德國TÜV萊茵的碳足跡認證證書。其中,顆粒硅最新“搖籃到大門”的碳足跡認證值為41kgCO2e/kg-Si,換算到“大門到大門”為16kgCO2e/kg-Si。
原文轉自:上海證券報








評論