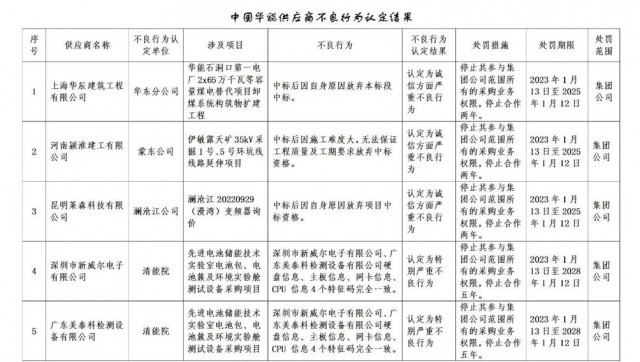
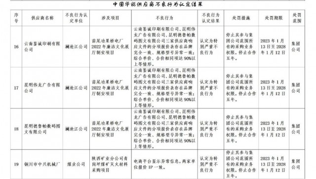
1月30日,華能集團發布《關于供應商不良行為處理的公告》,共處罰27家企業。其中包括3家光伏相關公司。
公告稱:為促進誠信履約,保證供應商產品質量、服務水平,依據《中國華能集團有限公司供應商管理辦法》的有關規定,對發生誠信方面問題的供應商進行了處理。

相關供應商可在上述處理期滿前1個月,向處理方提出整改驗收申請,經相關單位或部門驗收合格后方能解除處理。
供應商整改需滿足以下條件:對于服務、誠信等問題,供應商應制定整改措施,并做出不再發生類似問題的書面承諾。








1月30日,華能集團發布《關于供應商不良行為處理的公告》,共處罰27家企業。其中包括3家光伏相關公司。
公告稱:為促進誠信履約,保證供應商產品質量、服務水平,依據《中國華能集團有限公司供應商管理辦法》的有關規定,對發生誠信方面問題的供應商進行了處理。

相關供應商可在上述處理期滿前1個月,向處理方提出整改驗收申請,經相關單位或部門驗收合格后方能解除處理。
供應商整改需滿足以下條件:對于服務、誠信等問題,供應商應制定整改措施,并做出不再發生類似問題的書面承諾。









電力網于1999年正式上線運行,是中國電力發展促進會主辦的電力行業門戶網站。
服務熱線:400-007-1585
評論