3月22日,國家發改委等五部門發布的《關于做好2023年享受稅收優惠政策的集成電路企業或項目、軟件企業清單制定工作有關要求的通知》指出,經研究,2023年享受稅收優惠政策的集成電路企業或項目、軟件企業清單制定工作,延用2022年清單制定程序、享受稅收優惠政策的企業條件和項目標準。

2022年已列入清單的企業如需享受新一年度稅收優惠政策(進口環節增值稅分期納稅政策除外),2023年需重新申報。清單印發前,企業可依據稅務有關管理規定,先行按照企業條件和項目標準享受相關國內稅收優惠政策。清單印發后,如企業未被列入清單,應按規定補繳已享受優惠的企業所得稅款。
以下為原文
國家發展改革委等部門關于做好2023年享受稅收優惠政策的集成電路企業或項目、軟件企業清單制定工作有關要求的通知
發改高技〔2023〕287號
各省、自治區、直轄市及計劃單列市、新疆生產建設兵團發展改革委、工業和信息化主管部門、財政廳(局),海關總署廣東分署、各直屬海關,國家稅務總局各省、自治區、直轄市、計劃單列市稅務局:
為促進我國集成電路產業持續健康發展,根據《國務院關于印發新時期促進集成電路產業和軟件產業高質量發展若干政策的通知》(國發〔2020〕8號,以下簡稱《若干政策》)及其配套政策有關規定,經研究,2023年享受稅收優惠政策的集成電路企業或項目、軟件企業清單(以下簡稱“清單”)制定工作,延用2022年清單制定程序、享受稅收優惠政策的企業條件和項目標準。現就有關事項通知如下:
一、本通知所稱清單是指《若干政策》第(一)條提及的國家鼓勵的集成電路線寬小于28納米(含)、線寬小于65納米(含)、線寬小于130納米(含)的集成電路生產企業或項目的清單;《若干政策》第(三)、(六)、(七)、(八)條和《財政部、海關總署、稅務總局關于支持集成電路產業和軟件產業發展進口稅收政策的通知》(財關稅〔2021〕4號)、《財政部、國家發展改革委、工業和信息化部、海關總署、稅務總局關于支持集成電路產業和軟件產業發展進口稅收政策管理辦法的通知》(財關稅〔2021〕5號)提及的國家鼓勵的重點集成電路設計企業和軟件企業,集成電路線寬小于65納米(含)的邏輯電路、存儲器生產企業,線寬小于0.25微米(含)的特色工藝集成電路生產企業,集成電路線寬小于0.5微米(含)的化合物集成電路生產企業和先進封裝測試企業,集成電路產業的關鍵原材料、零配件(靶材、光刻膠、掩模版、封裝載板、拋光墊、拋光液、8英寸及以上硅單晶、8英寸及以上硅片)生產企業,集成電路重大項目和承建企業的清單。
二、2022年已列入清單的企業如需享受新一年度稅收優惠政策(進口環節增值稅分期納稅政策除外),2023年需重新申報。申請列入清單的企業應于2023年3月25日至4月16日在信息填報系統(https://yyglxxbs.ndrc.gov.cn/xxbs-front/)中提交申請,并生成紙質文件加蓋企業公章,連同必要證明材料(電子版、紙質版)報本省、自治區、直轄市及計劃單列市、新疆生產建設兵團發展改革委或工業和信息化主管部門(由地方發展改革委確定接受單位)。經審計的企業會計報告須在提交申請時一并提交。
三、地方發改和工信部門根據企業條件和項目標準(附后),對企業申報的信息進行初核通過后,報送至國家發展改革委、工業和信息化部。《若干政策》第(一)、(三)、(六)、(七)條,以及財關稅〔2021〕4號文提及的集成電路產業的關鍵原材料、零配件生產企業清單,由國家發展改革委、工業和信息化部、財政部、海關總署、稅務總局進行聯審確認并聯合印發。《若干政策》第(八)條提及的集成電路重大項目,由國家發展改革委、工業和信息化部形成清單后函告財政部,財政部會同海關總署、稅務總局最終確定。
四、清單印發前,企業可依據稅務有關管理規定,先行按照企業條件和項目標準享受相關國內稅收優惠政策。清單印發后,如企業未被列入清單,應按規定補繳已享受優惠的企業所得稅款。申請享受《若干政策》第(一)、(三)、(六)、(七)條,以及財關稅〔2021〕4號文提及的關稅優惠政策的,可于匯算清繳結束前,從信息填報系統中查詢是否列入清單。享受《若干政策》第(八)條優惠政策的,由企業所在地直屬海關告知相關企業。
五、已享受《若干政策》第(一)、(三)、(六)、(七)條,以及財關稅〔2021〕4號文提及的關稅優惠政策的企業或項目發生更名、分立、合并、重組以及主營業務重大變化等情況,應及時向地方發改和工信部門報告,并于完成變更登記之日起60日內,將企業重大變化情況表和相關材料報送國家發展改革委、工業和信息化部(以省級部門上報文件落款日為準)。國家發展改革委、工業和信息化部會同相關部門確定發生變更情形后是否繼續符合享受優惠政策的企業條件或項目標準。
六、地方發改和工信部門會同財政、海關、稅務對清單內的企業加強日常監管。在監管過程中,如發現企業存在以虛報信息獲得減免稅資格問題,應及時聯合核查,并聯合上報國家發展改革委、工業和信息化部進行復核。國家發展改革委、工業和信息化部會同相關部門復核后,對確不符合享受優惠政策條件和標準的企業或項目,將函告財政部、海關總署、稅務總局按相關規定處理。
七、企業對所提供材料和數據的真實性負責。申報企業應簽署承諾書,承諾申報如出現失信行為,則接受有關部門按照法律、法規和國家有關規定處理,涉及違法行為的信息記入企業信用記錄,納入全國信用信息共享平臺,并在“信用中國”網站公示。
八、本通知自印發之日起實施,并適用于企業享受2022年度企業所得稅優惠政策和財關稅〔2021〕4號文規定的進口稅收政策。國家發展改革委、工業和信息化部會同相關部門,根據產業發展、技術進步等情況,對符合享受優惠政策的企業條件或項目標準適時調整。
附件:1.享受稅收優惠政策的企業條件和項目標準
2.重點集成電路設計領域和重點軟件領域
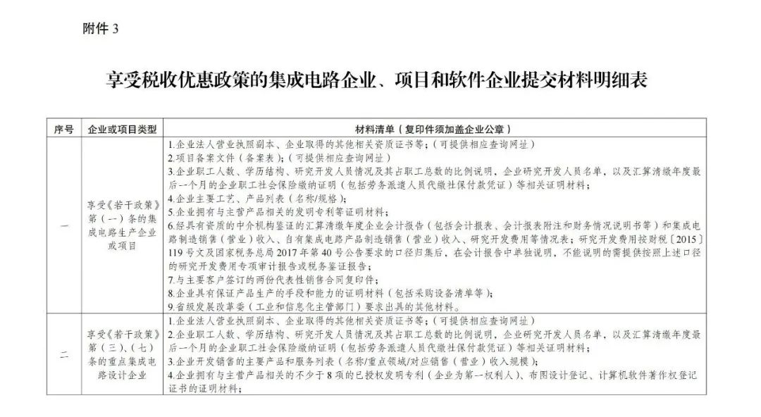
3.享受稅收優惠政策的集成電路企業、項目和軟件企業提交材料明細表
4.企業重大變化情況表
國家發展改革委工業和信息化部
財 政 部
海 關 總 署
稅 務 總 局
2023年3月17日












消息來源:國家發改委網站










評論