前言:“雙碳”背景下光伏、風電等清潔能源逐步替代傳統化石能源,而新能源發電相較傳統能源存在不穩定、不均衡的特征,儲能因此成為了能源革命的重要支撐技術。2月13日,國家能源局在京召開例行新聞發布會,會上提到截至2022年底,全國已投運新型儲能項目裝機規模達870萬千瓦,平均儲能時長約2.1小時,比2021年底增長110%以上。
一、儲能行業產業鏈概況
儲能在電力系統輸配電流程中發揮著重要作用。儲能主要是指能量的存儲,主要作用是將電能以各種形態存儲起來,在需要時釋放出來,實現時間維度上能源轉移。儲能作為電力儲存裝置,用來平衡電能在時間上的供需關系,在電力系統的發輸配用的各環節皆有作用。
分地區來看,用戶側在海外的應用更普遍;而由于國內是大電網模式,從大環節上看,國內儲能的應用則更多集中在電網和電源側。

從不同技術類型來看,儲能主要分為機械儲能、電化學儲能、熱儲能、化學儲能、電磁儲能等。利用這些儲能技術,電能能以機械能、化學能、熱能等形式存儲下來,并適時反饋回電力網絡。目前商業化應用最廣的儲能技術為抽水蓄能和電化學儲能,抽水蓄能也被稱為“傳統儲能”,抽水蓄能之外的儲能技術統稱“新型儲能”。

儲能產業鏈在電力體系中十分重要,諸多環節之間存在交集。儲能產業鏈上游主要包括電池原材料及生產設備供應商等;中游主要為電池、電池管理系統、能量管理系統以及儲能變流器供應商;下游主要為儲能系統集成商、安裝商以及終端用戶等。產業鏈涉及的環節眾多,從電池制造到EPC施工,再到各種場景下運營,電池制造環節與動力電池企業存在交集,EPC施工環節與光伏、風電施工企業存在交集,運營商和電網企業存在交集。

電池與變流器是儲能系統的核心環節。儲能系統整體依靠電池和能量管理系統來控制信息傳遞,電池組通過儲能變流器實現充放電。根據CNESA的數據,電池成本為儲能系統成本占比最高的部分,達到55%,其次是雙向變流器PCS)占比約20%。
二、我國儲能行業發展現狀及投資機會
我國儲能市場穩步擴容,電化學儲能份額增長明顯。在新能源發電規模大幅增長的推動下,我國儲能裝機規模一直保持高速增長的趨勢。根據國家能源局數據,2021年中國儲能市場累計裝機功率位居全球第一,為43.4GW,同比增長21.9%,2016-2021年儲能累計裝機量年均復合增長率為12.3%。2021年我國抽水蓄能新增裝機5.2GW,占比71.1%;電化學儲能新增裝機1.8GW,占比24.9%,較2020年占比9.2%增幅較大,電化學儲能市場份額增長明顯。

我國電化學儲能裝機規模持續高速增長,其中鋰電池儲能規模占比超九成。2021年,中國電化學儲能累計裝機規模5.1GW,同比增長56.5%,2016-2021年CAGR高達79.3%。其中,鋰離子電池儲能技術裝機規模4.7GW,裝機規模占比91.0%;鉛蓄電池儲能裝機規模0.3GW,占比5.5%;液流電池儲能技術裝機規模0.1GW,占比2.9%。

我國鋰電儲能廠商技術實力全球領先。電化學儲能中,最為成熟的方案就是鋰電池儲能。鋰電池的優勢十分明顯,其能量密度和效率很高,響應快速,但目前成本較高,隨著鋰電池制造成本的快速下降,電化學儲能的需求也不斷增加,將有望逐步取代抽水蓄能的市場份額。在全球市場中,國內鋰電池廠已經進化出成熟的技術路線以及強大的成本控制能力,是全球鋰電儲能市場最有力的競爭者,國內鋰電產業鏈將充分收益全球電化學儲能行業的高速發展。
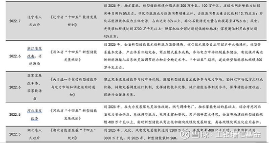
近年來政策端不斷加碼對儲能行業的支持。我國積極推進儲能行業的發展,近年來發布了多項鼓勵支持政策。“十四五”期間,國家將大力支持新型儲能產業發展,以加快拉進與發達國家儲能研發水平的差距。2021年7月,國家發改委、國家能源局聯合發布《關于加快推動新型儲能發展的指導意見》,鼓勵結合源、網、荷不同需求探索儲能多元化發展模式,并提出到2025年實現新型儲能從商業化初期向規?;l展轉變,健全“新能源+儲能”項目激勵機制。2022年國家及各省市又陸續出臺系列政策,支持行業發展。



總結:儲能技術是支撐電力系統清潔化轉型的關鍵技術,隨著電站安全性重要程度提升,技術領先的行業龍頭競爭力凸顯,長期來看,行業發展空間廣闊。其中,以電化學儲能為代表的新型儲能投資機會值得關注。儲能空間打開將為鋰電產業鏈各環節帶來確定性增量,帶動鋰電板塊維持業績高增。
風險提示:本材料由工銀瑞信基金管理有限公司提供,為客戶服務資料,并非基金宣傳推介資料,不構成投資建議或承諾?;鸸芾砣艘勒浙”M職守、誠實信用、謹慎勤勉的原則管理和運用基金財產,但不保證基金一定盈利,也不保證最低收益。投資人應認真閱讀《基金合同》《招募說明書》《基金產品資料概要》等基金法律文件, 在全面了解基金的風險收益特征、費率結構、各銷售渠道收費標準等情況,并根據自身的投資目的、投資期限、投資經驗、資產狀況等以及聽取銷售機構適當性意見的基礎上,審慎選擇適合自身風險承受能力的投資品種進行投資。基金有風險,投資須謹慎。








評論